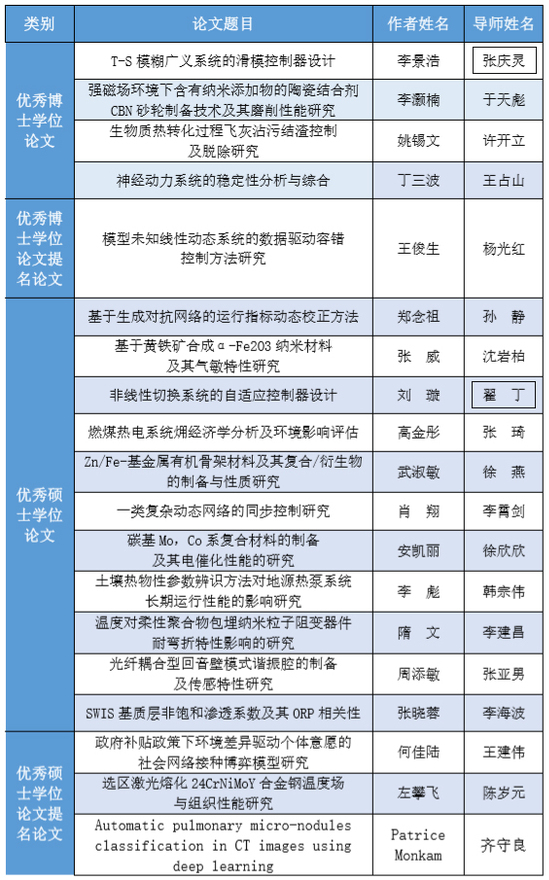
近日,2019年辽宁省优秀博士、硕士学位论文评选结果已公布。经学校推荐、专家评审和网上公示等,我校19篇学位论文获2019年辽宁省优秀学位论文和优秀学位论文提名。其中,《T-S模糊广义系统的滑模控制器设计》等4篇博士学位论文被评为2019年辽宁省优秀博士学位论文;《模型未知线性动态系统的数据驱动容错控制方法研究》被评为2019年辽宁省优秀博士论文提名论文;《基于生成对抗网络的运行指标动态校正方法》等11篇硕士学位论文被评为2019年辽宁省优秀硕士学位论文;《政府补贴政策下环境差异驱动个体意愿的社会网络接种博弈模型研究》等3篇硕士学位论文被评为2019年辽宁省优秀硕士学位论文提名论文。
