10月23日,太阳成集团tyc33455生命科学与健康学院生物技术研究所费腾教授课题组在国际权威学术期刊《自然-生物医学工程》(Nature Biomedical Engineering)杂志(影响因子28.1)在线发表了题为“Intrinsictargeting of host RNA by Cas13 constrains its utility”的研究论文。太阳成集团tyc33455为该论文的第一作者单位,太阳成集团tyc33455生命学院博士生李泽旭、黎子涵与美国儿童国家医学中心博士后程孝龙为共同第一作者,费腾教授与美国华盛顿特区儿童国家医学中心李炜教授为共同通讯作者。

近年来,各类CRISPR基因编辑技术迅速发展。在RNA基因编辑工具方面,CRISPR-Cas13系统开发最早且目前应用最为广泛。作为一种功能强大的RNA操作工具,Cas13工具包可实现RNA的特异性敲低、编辑、成像和核酸检测等,其在基因治疗领域也具有巨大的应用潜力。
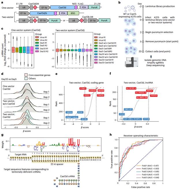
费腾教授团队的这项研究揭示了Cas13具有一种新型的非crRNA依赖的内源RNA靶向活性,该活性的存在会导致个别形式的Cas13效应蛋白无法通过慢病毒载体正常递送至靶细胞,从而影响Cas13工具的正常应用。针对这些问题,研究团队提出了一套利用慢病毒载体递送Cas13工具的实用性使用原则。上述发现进一步提示人们在使用Cas13系统时,需警惕这种内源RNA靶向活性造成的潜在不确定影响。
同期,《自然-生物医学工程》杂志专门配发了题为“Intrinsic RNA targeting constrains theutility of CRISPR-Cas13 systems”的研究简报(Research Briefing),对本项研究成果进行推介。杂志编辑团队评论到:“在没有CRISPR RNA参与的情况下,Cas13可以内在地切割哺乳动物细胞中的内源性RNA,这表明CRISPR核酸酶可能存在更多未被认识的机制。此外,Cas13的内源RNA靶向活性可能会影响其要求精确靶向场景下的应用。”。
此外,本研究也是费腾教授和李炜教授合作研究团队继2023上半年在《自然-通讯》(Nature Communications)上发文揭示CRISPR-Cas13d系统crRNA设计原则后,在Cas13RNA基因编辑工具领域取得的又一项重要成果。

图:通过高通量CRISPR-Cas13筛选技术评价Cas13系统
原文链接:https://www.nature.com/articles/s41551-023-01109-y