近日,太阳成集团tyc33455理学院化学系付昱教授、材料科学与工程学院徐大可教授团队以及中国科学院金属所齐伟研究员在抗污材料方面取得了重要突破,相关成果Redox Concomitant Formation Method for Fabrication of Cu(I)-MOF/Polymer Composites with Antifouling Properties发表于化学学科顶刊Angew. Chem. Int. Ed.。理学院博士研究生贺文岫为本文第一作者,太阳成集团tyc33455为该论文第一作者单位。

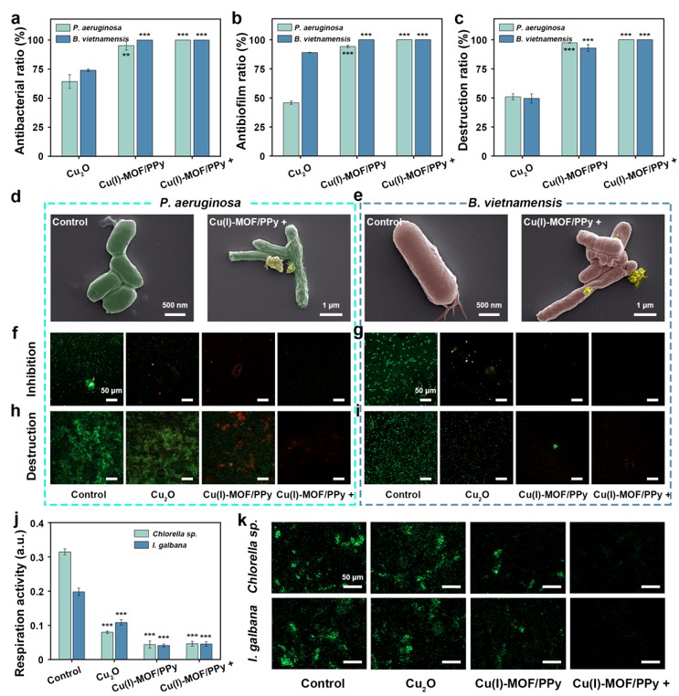
海洋生物污损是制约海洋经济发展的技术阻碍之一。因Cu(I)离子具备出色的抗污性能,目前使用的抗污剂主要是Cu2O纳米粒子。然而,商用的Cu2O纳米粒子面临着以下发展瓶颈:Cu+的暴释、高毒性、长期抗污的不稳定性。为了能实现更为稳定的、环境友好的长期抗污,本文介绍了一种名为氧化还原伴生长法的新颖方法,合成出具备多级结构的Cu(I)-MOF/聚吡咯(Cu(I)-MOF/PPy)复合物。这种方法不仅能通过连续的氧化还原反应改变Cu(II)-MOF的化学价态和配位模式,将其原位相转变为Cu(I)-MOF,还可以在多级结构中形成致密的聚吡咯层。得益于Cu(I)-MOF稳定的铜离子释放和聚吡咯的光热性能,在复杂的生物环境中,Cu(I)-MOF/PPy对海洋细菌、藻类和表面粘附生物膜具有优异的广泛抗性,其抗污效果远强于商用Cu2O纳米粒子,并兼具长期抗污的稳定性。在太阳能的加热下,Cu(I)-MOF/PPy的抗污效率甚至可以达到100%。本工作详细地阐述了氧化还原伴生长法的机理,对于设计新结构和功能性组分的MOF/高分子复合物有一定的启发性,具有广泛的潜在应用前景。

图:Cu(I)-MOF/PPy的长期抗污性能